广东华商(西安)律师事务所
上海易连(易连3)
信披违规诉讼最新进展
各位上海易连的投资者朋友大家好,下面为大家带来上海易连的最新索赔信息:
目前我们团队代理的投资者诉上海易连证券虚假陈述案已获上海金融法院受理,正在等待法院的后续安排。

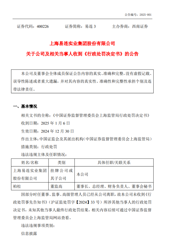
今年1月8日,已经退市的上海易连(易连3)披露收到正式的《行政处罚决定书》,至此历时近一年的立案调查有了最终定论。《行政处罚决定书》确认了上海易连在2020年和2021年间,存在的虚假披露实际控制人、隐瞒重大关联交易等信披违规问题,至此投资者发起的维权活动有了充分的证据支持。
因此,如果您在2020年11月至2024年2月27日买入且在2024年2月27日收盘时未清仓,建议尽快发起索赔。
友情提示 本文著作权属于广东华商(西安)律师事务所,欢迎转载和引用,但原创不易,转载和引用须注明出处;本文仅代表本团队的研究观点,该观点系根据目前已为公众所掌握的官方信息初步分析得出,不排除案件进入审理程序之后更多的事实出现导致的结论修正。本文中的信息或所表述的意见不构成任何投资建议,本团队不对因使用本文结论所采取的任何行动承担任何责任。