广东华商(西安)律师事务所

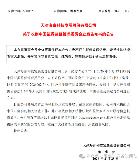
月27日收盘后,海泰发展披露收到《立案告知书》。载明因公司涉嫌信息披露违法违规,证监会决定对公司进行立案。
关于立案原因,我们团队通过既往公告的追溯整理,认为比较大的疑点集中在业绩变脸及重大重组问题上。
先说业绩变脸。


根据海泰发展1月23日披露的2025年度业绩预告,预计2025年归母净利润由盈转亏,约为-5700万元至-8550万元。而2025年三季报却显示还盈利242.2万元。
关于业绩为何短期内出现如此大的反转,虽然海泰发展也做出了解释,但我们仍然认为这是证监会调查的主要方向之一。
再说重大重组项目终止事项。
2025年6月5日,海泰发展宣布筹划重大资产重组,拟以现金方式收购知学云(北京)科技股份有限公司控股权。然而仅半年后,海泰发展就在2025年12月5日,宣布终止本次重大资产重组,理由是“交易双方尚未就交易对价、交易方式等关键交易条款达成一致” ,公司股价随即应声跌停。
基于以上初步分析,我们建议在2026年2月27日收盘前未清仓的投资者,如有索赔意愿可以先联系我们团队进行登记。我们会随时跟踪进展,待索赔条件成熟后,我们会逐一通知登记过的投资者,最大限度地避免投资者损失。
!!!联系方式:
如果有索赔需求,可以添加我们的微信17792236528或者17791299725(微名:毋虚证券诉讼团队、微信电话同号),添加后会有专业律师为您解答疑问!
也可以在公众号主页栏目进行“索赔登记”,登记后会有专业律师和您联系。
友情提示:本文著作权属于广东华商(西安)律师事务所,欢迎转载和引用,但原创不易,转载和引用须注明出处;本文仅代表本团队的研究观点,该观点系根据目前已为公众所掌握的官方信息初步分析得出,不排除案件进入审理程序之后更多的事实出现导致的结论修正。本文中的信息或所表述的意见不构成任何投资建议,本团队不对因使用本文结论所采取的任何行动承担任何责任。