广东华商(西安)律师事务所

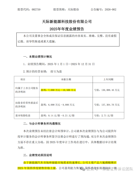
此前在1月15日,披露了《2025年业绩预告》,公司预计2025年实现净利润7000万元至1.05亿元,一举扭转上年同期亏损13.61亿元的局面。公司大幅扭亏主要原因是新能源汽车市场和储能市场需求快速增长,导致公司主要产品六氟磷酸锂及次磷酸钠销售价格上升所致。
然而到了2月11日,天际股份收到的《立案告知书》却揭露公司可能涉嫌信息披露违法违规问题。立案后我们团队第一时间进行分析,并将证监会调查方向初步锁定向非关联方提供财务资助问题,详见此前视频及文章。
根据我们的分析,投资者索赔维权区间先行锁定为2023年9月19日-2026年1月15日,在此区间买入天际股份且股票买入数大于卖出数的投资者,均可以联系我们团队进行预登记,随着证监会调查进展,一旦索赔条件成熟,我们会逐一通知已登记的投资者并发起索赔。
总之,按照实质重于形式的原则,天际股份向合作方支付的3000万元应当认定为财务资助事项。根据深交所《上市公司自律监管指引第1号》相应规定,上市公司提供财务资助,应当经董事会决议程序并及时履行信息披露义务;同时上市公司应当充分披露所采取的风险防范措施,然而天际股份均未履行。我们认为这是证监会对天际股份进行立案的主要诱因。
同时,由于天际股份内控缺陷的暴露,我们不排除上述财务资助问题的揭露也许仅是冰山一角,我们会密切保持观察,后续如有新的进展我们会第一时间分享。
如果有索赔需求,可以添加我们的微信17792236528或者17791299725(微名:毋虚证券诉讼团队、微信电话同号),添加后会有专业律师为您解答疑问! 也可以在公众号主页栏目进行“索赔登记”,登记后会有专业律师和您联系。 友情提示:本文著作权属于广东华商(西安)律师事务所,欢迎转载和引用,但原创不易,转载和引用须注明出处;本文仅代表本团队的研究观点,该观点系根据目前已为公众所掌握的官方信息初步分析得出,不排除案件进入审理程序之后更多的事实出现导致的结论修正。本文中的信息或所表述的意见不构成任何投资建议,本团队不对因使用本文结论所采取的任何行动承担任何责任。